bars
Polypay Docs
search
circle-xmark
⌘
Ctrl
k
copy
Copy
chevron-down
Architecture
hashtag
Transaction Lifecycle
hashtag
Phase 1: Setup (One-time)
hashtag
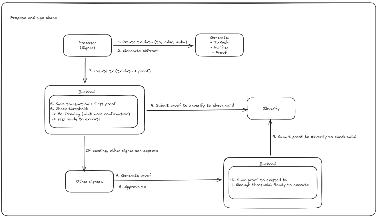
Phase 2: Propose & Sign
hashtag
Phase 3: Execute
Previous
ZK Authentication
chevron-left
Next
Developer Documentation
chevron-right
Last updated
1 month ago